出發前購買旅遊保險是常識,但近年屢有航空公司倒閉或出現財政困難,而市面上會因應航空公司倒閉作出賠償的旅遊保除不多,小編就為大家盤點3間承保範圍包括「航空公司倒閉」的旅遊保險。
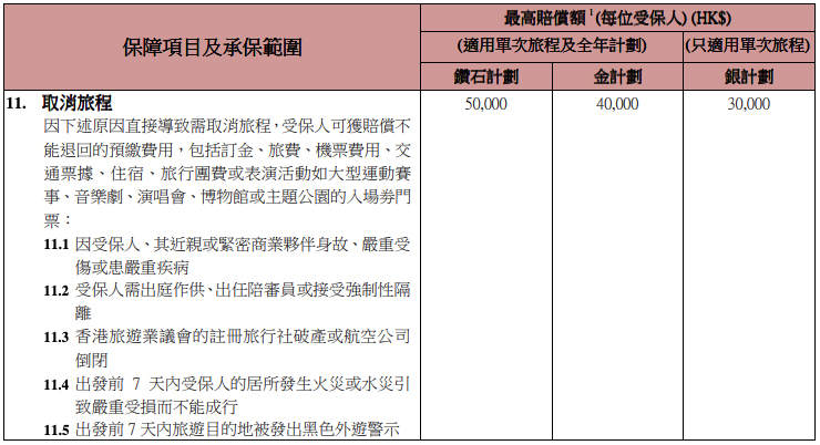
按中國銀行的旅遊保除計劃「環宇智選旅遊保障計劃」所列明的保障範圍,「香港旅遊業議會的註冊旅行社破產或航空公司倒閉」歸類為「取消旅程」的承保範圍。受保人可獲賠償不能退回的預繳費用,包括訂金、旅費、機票費用、交通票據、住宿、旅行團費或表演活動如大型運動賽事、音樂劇、演唱會、博物館或主題公園的入場劵門票。根據所購買的旅遊保險方案,最高賠償額為鑽石計劃HK$50,000、金計劃HK$40,000、銀計劃HK$30,000。
2 最高保障額HK$2,000:藍十字旅遊保險(2019年1月7日或之後投保不適用於選乘香港航空的客戶)
按藍十字的旅遊保險計劃「智在遊」所列明的保障範圍,「航空公司倒閉」屬「特別津貼」的賠償範圍。如受保人已繳付機票費用,而該航空公司在旅程展開前宣佈倒閉,可獲賠償因此而須購買替代交通票據的合理額外開支。根據所購買的旅遊保險方案,最高賠償額為尊尚計劃HK$2,000、智選計劃HK$1,000。嗯,好過無啦!
3 最高保障額HK$30,000:立橋旅遊保險(2019年2月2日或之後投保不適用於選乘香港航空的客戶)
按立橋保險的旅遊保險計劃所列明的保障範圍,「香港旅遊業議會的註冊旅行社破產或航空公司倒閉」歸類為「取消旅程」的承保範圍。受保人可獲賠償不能退回的訂金、旅程費用、住宿等。 根據所購買的旅遊保險方案,最高賠償額為旅遊200劃HK$30,000、旅遊75劃HK$20,000、旅遊25計劃HK$10,000。
但是!按保障條款更新,所有2019年2月2日或之後投保的保單,香港航空(Hong Kong Airline)已被列為不受保的航空公司,也就是說即使你已投保香港航空不幸倒閉的話,是不獲賠償的。
旅遊保險小貼士:早買早享受
很多朋友都是出發前才購買旅遊保險的,但小編的建議是:早買早享受!
旅遊保險不賠償投保前已存在的或已知的風險/事故。也就是說假設航班因颱風取消,你在公佈消息後才購買旅遊保險的話是不獲賠償的。同樣狀況亦適用於「航空公司倒閉」。在航空公司公佈財政困難後才購買的旅遊保險,保險公司考慮風險後不一定能夠接受新保單,投保前建議還是向保險公司了解詳情和最新安排。
旅遊業賠償基金?自由行旅客單獨購買機票不受保障
如果你購買的是持牌旅行代理商(如港航假期)的套票(包括機票、住宿、活動等),只要持有有效的印花收據,是可以向香港旅遊業議會轄下的「旅遊業賠償基金」申請相當於外遊費90%的特惠賠償。但如果你是單獨購買機票的話則不符合申請特惠賠償的資格。
Photo credit: ¡kuba! on Visual Hunt / CC BY-NC









你必須登入才能發表留言。